Metal Sensör Diy Kit Dedektör
Elektronik Lehimleme Eğitim Devresi DC 5V Temassız Algılayıcı Oyun Eğlence Güvenlik Araba Ürün Sayma Asansör DIY Ürün demonte haldedir. Lehimleme işlemi fiziksel değişime sebep olur. Lehimleme işlemi iadeyi engeller.
Demonte ürünlerde, devrenin çalışma garantisi bulunmaz.
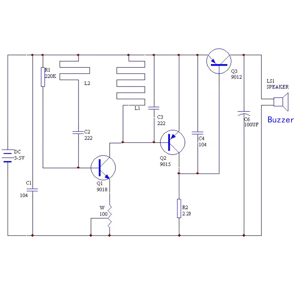
Bu demonte modül, 60mm kadar mesafeden metallerin algılanması için kullanılır. Metal algıladığında buzzerdan ses çıkartır ve led yanmaya başlar. Algılama hassasiyeti için ayar potansiyometresi bulunur. Açma kapama butonu ile açılıp kapatılabilir.
Kitin ana amacı elektronik malzemelerin tanınması, elektroniğin ve devrelerin yapısının öğrenilmesi, lehimleme eğitimi işlemleridir.Öğrenciler devreyi çok kolay ve daha az hata ile hızla oluşturabilir. Lehimleme eğitim sürecini oldukça kısaltır. Elektronik devrenin kolayca oluşturulması, elektroniğin öğrenilmesini ve sevilmesini kolaylaştırır. Lehimlemeye en düşük profilli yani en küçük malzemeler ile başlanır. Daha sonra yavaş yavaş daha büyük malzemelerin lehimlenmesine geçilmesi gerekir. Pcb üzerinde malzemelerin numaraları ve isimleri yazılıdır. Kolayca malzemelerin doğru yerleri bulunur.
Özellikler:- Metal Sensör Diy Kit
- Çalışma voltajı: Cr2032 Dc 3V
- Buzzer ses çıkışı
- Hassasiyet ayar potansiyometresi
- Çalışma sıcaklığı: -20C / 60C
- Renk: Mavi
- Bir adet montaj deliği
- Boyutlar: 22mm x 150mm
- Ağırlık: 19gr

Paket içeriği:- 1 adet pcb
- 1 adet buzzer
- 5 adet kapasitör
- 2 adet direnç
- 1 adet potansiyometre
- 3 adet transistör
- 1 adet açma kapama anahtarı
- 1 adet cr2032 pil yuvası (Yanında pil bulunmaz)